AG¹«Ë¾¼¯ÍÅÊÇÒ»¼Ò×ÛºÏÐÔÊÖÒÕ·þÎñÆóÒµ£¬ÊǶ¼»á¸üУ¨¡°Èý¾É¡±Ë¢Ð£©½â¾ö¼Æ»®¹©Ó¦ÉÌ¡£ÓªÒµ¹æÄ£°üÀ¨£º¶¼»á¸üУ¨¡°Èý¾É¡±Ë¢Ð£©¡¢²â»æ¡¢ÆÀ¹À¡¢ÍýÏë¡¢´óÊý¾Ý¡¢ÏµÍ³Ñз¢¡¢Êµ¾°Èýά¡¢Éú̬ÐÞ¸´¡¢¡°Ç×Å©¹ã³¡¡±µçÉÌÆ½Ì¨µÈ¡£
ºÎ´äȺŮʿһֱרעÓÚÊÖÒÕ·þÎñÁìÓòµÄÊÂÇé£¬ÌØÊâÊÇÔÚ¶¼»á¸üÐÂÁìÓò£¨¡°Èý¾É¡±Ë¢Ð£©£¬ËýÏòµ¼AG¹«Ë¾¼¯ÍÅÖÂÁ¦ÓÚ³ÉΪ¶¼»á¸üУ¨¡°Èý¾É¡±Ë¢Ð£©×ۺϽâ¾ö¼Æ»®¹©Ó¦ÉÌ¡£
AG¹«Ë¾¼¯ÍÅÓµÓм׼¶²â»æ¡¢Ò»¼¶ÆÀ¹ÀµÈ×ÊÖÊ10ÓàÏÏȽøÊÖÒÕ20¶àÏ»ñµÃ¹ú¼Ò¿Æ¼¼Ç°½ø¶þµÈ½±¡¢Ê¡¼¶¿ÆÑ§ÊÖÒÕÒ»µÈ½±µÈ¶à¸ö½±Ïî
²¿·Ö´ú±íÐÔÏîĿչʾ
ÔÚÈËÉúµÄ³¤ºÓÖУ¬AG¹«Ë¾¼¯ÍÅÉú³¤¾³£Åãͬ×ÅÄ㣬´ÓÈݲ»ÆÈ£¬íÆí·ܽø£¬¶¨ÄÜèè²ÕÀ·Å¡£
ָƾ֤Ŀ½ñ¾¼ÃÕþ²ßÇéÐÎÒÔ¼°Î´À´Éú³¤Ç÷ÊÆ£¬ÍŽá×ÔÉíÏÖÕæÏàÐζø½ÓÄɵÄÕë¶ÔδÀ´¹¤Òµ½á¹¹¡¢ÓªÒµÄ£¿é¡¢È˲Ŵ¢±¸¡¢ÉÌҵģʽµÈµÄÇ÷ÏòÐÔÍýÏë°²ÅÅ¡£
AG¹«Ë¾È˾«Éñ£¬ÍÅ½áÆ´²«£¬ÇÚѧÎñʵ£¬¸ÒÓÚÁ¢Ò죬ÓÀ²»ÑÔ°Ü¡£
AG¹«Ë¾È˶ÔÉç»áµÄТ˳ÔðÈÎչʾÊý²»¿°Êý¡£
AG¹«Ë¾²â»æÐÅÏ¢ÊÖÒÕÓÐÏÞ¹«Ë¾Êǹú¼Ò¸ßÐÂÊÖÒÕÆóÒµ¡¢¹ã¶«Ê¡ÊÖÒÕ·þÎñ×ÛºÏÐÔÁìÏȵļ׼¶×ÊÖÊ²â»æ¹«Ë¾£¬ÊǶ«Ý¸Êб¾ÍÁÊ×¼ÒÈ¡µÃµØÖÊÔÖÄÑΣÏÕÐÔÆÀ¹ÀºÍµØÖÊÔÖÄÑÖÎÀí¹¤³Ì¼àÀí×ÊÖʵĹ«Ë¾¡£
¹ã¶«AG¹«Ë¾¶¼»á¸üÐÂÓÐÏÞ¹«Ë¾ÊÇÒ»¼Ò¶¼»á¸üÐÂ×ۺϽâ¾ö¼Æ»®¹©Ó¦ÉÌ£¬¿ÉΪ¶¼»á¸üУ¨¡°Èý¾É¡±Ë¢Ð£©ÏîÄ¿ÌṩȫÁ÷³Ì·þÎñ£¬ÏÖÔÚÀÛ¼ÆÀֳɷþÎñµÄ¶¼»á¸üÐÂÏîÄ¿ÓÐ300¶à×Ú¡£
¹ã¶«AG¹«Ë¾×ʲúÍÁµØ·¿µØ²úÆÀ¹ÀÓëÍýÏëÓÐÏÞ¹«Ë¾ÊÇÒ»¼Òͬʱ¾ßÓÐ×ʲúÆÀ¹À¡¢ÍÁµØÆÀ¹À¡¢·¿²úÆÀ¹À¡¢¹ÒºÅÊðÀí¡¢ÍÁµØÍýÏë×ÊÖʵÄ×ÛºÏÐÔÃñÓªÆóÒµ£¬ÊǶ«Ý¸ÊеÚÒ»¼ÒÓµÓÐÍÁµØ¹ÒºÅÊðÀí×ÊÖʵĹ«Ë¾£¬¸üÊǶ«Ý¸ÊÐÊ×¼ÒÓµÓÐÍÁµØÍýÏë×ÊÖʵĹ«Ë¾¡£
¹ãÁ¸ÐÅÏ¢ÊÖÒÕ£¨¹ã¶«£©ÓÐÏÞ¹«Ë¾ÒÔ¡°Ç×½üũҵ¡¢¿¿½üÃñÉú¡¢·þÎñÅ©Ãñ¡±Îª×ÚÖ¼£¬¿ª·¢ÍƳöÅ©²úÆ·ÉúÒâµç×ÓÉÌÎñƽ̨¡ª¡ªÇ×Å©¹ã³¡¡£¸Ãƽֲ̨ÈëµØÀíÐÅϢϵͳ£¬ÊµÏÖÅ©²úÆ·ÉúÒâ¿ÉÊÓ»¯¡¢¿ÉËÝÔ´£¬Îª×¡ÃñÌṩÂÌÉ«¡¢Çå¾²µÄÅ©²úÆ·°ü¹Ü¡£
AG¹«Ë¾ÉÌѧԺÓÚ2020Äê4ÔÂÕýʽ¹ÒÅÆ½¨É裬ÏÖÔÚÓµÓÐʵս½²Ê¦16Ãû£¬×ÊÉîÆóÒµ¸ß¹Ü25Ãû£¬×¨Òµ¸ß¼¶×ÉѯÍŶÓ53ÈË£¬ÓëÌìÏÂ20Óà¼Ò¸ßµÈԺУ¡¢ÉÏ°Ù¼ÒÆóÒµ½¨Éèºã¾ÃÏàÖú¹ØÏµ¡£
Ò»Á¬¸üÐÂAG¹«Ë¾AG¹«Ë¾ÐÂÎŶ¯Ì¬¡£
Ò»¸ö¾µä¹ÊÊÂÓ°ÏìµÄ²»µ«ÊÇÒ»¸öʱ´ú£¬ÓпÉÄÜÊǼ¸¸öʱ´ú¡£Ó°ÏìµÄ²»µ«ÊÇÒ»´úÈË£¬ÓпÉÄÜÊǼ¸´úÈË¡£AG¹«Ë¾¼¯ÍŽ«Ïòµ¼ÄãÃǽøÈëAG¹«Ë¾µÄ¹ÊÊÂÌìÏ¡£
½²ÊöAG¹«Ë¾È˵ÄÖÖÖÖרҵ¸³ÄÜÊÂÊö¡£
¼Í¼AG¹«Ë¾Ô±¹¤ÂÄÀúµÄϸÊö¡£
AG¹«Ë¾È˵ÄȦÀï¹ÊÊ¡£
һЩAG¹«Ë¾¼¯ÍŹûÕæµÄÐÅÏ¢
¸÷·½ÃæµÄÁªÏµ·½·¨£¬½Ó´ýÄúµÄµçÁª×Éѯ¡£
½Ó´ýÄúµÄͶ¸å¡£
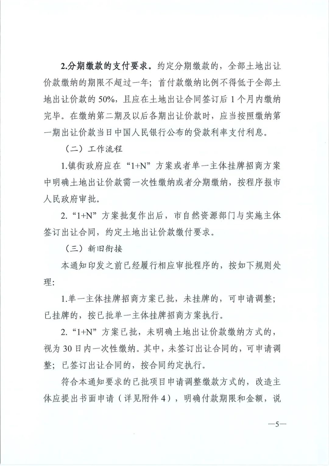
2023Äê2ÔÂ9ÈÕ£¬¶«Ý¸ÊÐ×ÔÈ»×ÊÔ´¾ÖÓ¡·¢¡¶¹ØÓڹ淶¡°Èý¾É¡±Ë¢ÐÂÏîÄ¿ÐÒé³öÈù©µØºÍµØ¼Û¼ÆÊÕÓйØÊÂÏîµÄ֪ͨ¡·¡£
¼¯ÍÅÓªÒµ
ÈÈÃÅ×ÊѶ