AG¹«Ë¾

Æóҵ΢ÐÅ

ÖпÆÓªÒµ£ºÂÞÏÈÉú 18820728128
ÖпÆÓªÒµ£ºÂÞÏÈÉú 18820728128
²â»æÓªÒµ£º³ÌС½ã 13538628687
²â»æÓªÒµ£º³ÌС½ã 13538628687
ÆÀ¹ÀÓªÒµ£ºÁÖС½ã 18807692233
ÆÀ¹ÀÓªÒµ£ºÁÖС½ã 18807692233
ÍýÏëÓªÒµ£ºÍõÏÈÉú 15899656477
ÍýÏëÓªÒµ£ºÍõÏÈÉú 15899656477
¶¼»á¸üÐÂÓªÒµ£º³ÂÏÈÉú 15820902262
¶¼»á¸üÐÂÓªÒµ£º³ÂÏÈÉú 15820902262

¾Û»áÔ¤¸æ | Öйú¶¼»á°ÙÈËÂÛ̳2023Çï¼¾ÂÛ̳ôßÖйúʽÏÖ´ú»¯Ó볬´óÌØ´ó¶¼»á³ÇÖдåˢпç½ç×êÑлá

×÷ÕߣºAG¹«Ë¾¿Ø¹É¼¯ÍÅ ÈÕÆÚ£º2023-10-11 ÔĶÁÁ¿£º

Ϊѧϰ¹á³¹µ³ÖÐÑë¡¢¹úÎñÔº¹ØÓÚÔÚ³¬´óÌØ´ó¶¼»áÆð¾¢Íƶ¯³ÇÖдåˢеľöÒé°²ÅÅ £¬Ôö½øÈ˾ÓÇéÐθÄÉÆ £¬ÊµÏÖÈ«ÌåÈËÃñסÓÐËù¾Ó £¬Ì½Ë÷¾ßÓÐÖйúÌØÉ«µÄ³¬´óÌØ´ó¶¼»á³ÇÖдåË¢ÐÂÀíÂÛ¡¢Ä£Ê½¡¢ÒªÁ켰·¾¶ £¬ÓÉÖйúÈËÃñ´óѧ¹«¹²ÖÎÀíѧԺ¡¢¹ã¶«Ê¡¾É³ÇÕò¾É³§·¿¾ÉÐæÂäË¢ÐÂЭ»á¡¢±±¾©´óѧÉîÛÚÑо¿ÉúÔº¡¢Öйú¶¼»á°ÙÈËÂÛ̳¡¢ÖйúÈËÃñ´óѧ¹ú¼ÒÉú³¤ÓëÕ½ÂÔÑо¿ÔºÍŽáÖ÷Àí¡°Öйú¶¼»á°ÙÈËÂÛ̳2023Çï¼¾ÂÛ̳ôßÖйúʽÏÖ´ú»¯Ó볬´óÌØ´ó¶¼»á³ÇÖдåˢпç½ç×êÑлᡱ ¡£¾Û»á½«ÓÚ2023Äê10ÔÂ14ÈÕÔÚÖйúÈËÃñ´óѧÕÙ¿ª ¡£


±¾´Î×êÑлὫÊáÀíÎÒ¹úÖ÷Òª³¬´óÌØ´ó¶¼»á³ÇÖдåµÄÏÖ×´¡¢³ÇÖдåˢеÄÒªº¦Ã¬¶ÜÓëÄѵ㡢³ÇÖдåˢеÄÖÆ¶ÈÁ¢Òì¡¢ÂÄÀúÓë½Ìѵ £¬ÑÐÅÐÎÒ¹ú³ÇÖдåË¢ÐÂÉú³¤Ç÷ÊÆÓëÌôÕ½ £¬ÌáÁ¶×ܽá¾ßÓÐÖйúÌØÉ«µÄ³ÇÖдåË¢ÐÂÀíÂÛÆÊÎö¿ò¼ÜºÍÓÐÓõÄʵ¼ùģʽ £¬Îª¹ú¼ÒÍêÉÆ³ÇÖдåË¢ÐÂÕþ²ßϵͳÌṩѧÊõÖ§³Ö ¡£


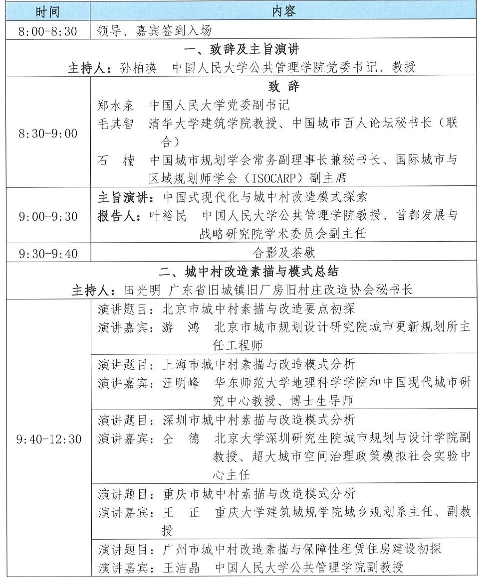
1.ʱ¼ä¼°ËùÔÚ

2023Äê10ÔÂ14ÈÕ£¨ÐÇÆÚÁù£©

ÖйúÈËÃñ´óѧÁ¢µÂÂ¥11²ã1138±¨¸æÌü


2.×éÖ¯µ¥Î»

Ö÷Àíµ¥Î»

ÖйúÈËÃñ´óѧ¹«¹²ÖÎÀíѧԺ¡¢¹ã¶«Ê¡¾É³ÇÕò¾É³§·¿¾ÉÐæÂäË¢ÐÂЭ»á¡¢±±¾©´óѧÉîÛÚÑо¿ÉúÔº¡¢Öйú¶¼»á°ÙÈËÂÛ̳¡¢ÖйúÈËÃñ´óѧ¹ú¼ÒÉú³¤ÓëÕ½ÂÔÑо¿Ôº


³Ð°ìµ¥Î»

ÖйúÈËÃñ´óѧ¹«¹²ÖÎÀíѧԺ


Э°ìµ¥Î»

Öйú¶¼»áÍýÏëѧ»áÍýÏëʵÑé·Ö»á¡¢¹ã¶«AG¹«Ë¾¶¼»á¸üÐÂÓÐÏÞ¹«Ë¾¡¢ÖеØÖǹȣ¨±±¾©£©¿Æ¼¼¹¤ÒµÉú³¤ÓÐÏÞ¹«Ë¾


3.¼ÓÈëÖ°Ô±£¨Ô¼60ÈË£©

ר¼ÒѧÕߣ¨À´×Ôº£ÄÚÍâ¸ßУ¡¢ÍýÏëÉè¼ÆºÍÑо¿»ú¹¹£©

ÆóÒµ´ú±í£¨À´×ÔÉîÛÚ¡¢¹ãÖÝ¡¢¶«Ý¸µÈ¶¼»á´Óʶ¼»á¸üÐÂÓªÒµµÄÆóÒµ£©


4.¾Û»áÐÎʽ

¾Û»á½ÓÄÉ¡°ÏßÏÂ+ÏßÉÏ¡±·½·¨ÕÙ¿ª ¡£³ýÌØÑû¼Î±öÏÖ³¡²Î»áÍâ £¬ÆäËû²Î»áְԱͨ¹ýÏßÉÏÖ±²¥Æ½Ì¨²Î»á ¡£

¾Û»áÖ±²¥¶þάÂ룺

546.jpg


5.¾Û»áÄÚÈÝ

£¨Ò»£© ³ÇÖдåË¢ÐÂËØÃèÓëģʽ×ܽá

Ô¼Çë±±¾©¡¢ÉϺ£¡¢¹ãÖÝ¡¢ÉîÛÚ¡¢³É¶¼¡¢ÖØÇì¡¢Î人¡¢¶«Ý¸µÈ¶¼»á·ÖÏí¸÷×Ô¶¼»áµÄ³ÇÖдåËØÃ衢ì¶ÜÄæ¾³ºÍÂÄÀúģʽµÈ ¡£


£¨¶þ£© Æóҵʵ¼ù

Ô¼Çë¹ãÖÝ¡¢¶«Ý¸µÈ¶¼»áµÄÆóÒµ·ÖÏí³ÇÖдåË¢ÐÂÏêϸ°¸ÀýµÄÂÄÀú×ö·¨ ¡£


£¨Èý£© ѧÊõ̽Ë÷

Î§ÈÆ³ÇÖдåË¢ÐÂÀíÂÛÆÊÎö¿ò¼ÜºÍÓÐÓõÄʵ¼ùģʽ £¬Ô¼Ç뺣ÄÚÍâר¼Ò¾ÙÐзÖÏíºÍ×êÑÐ ¡£


6.ýÌåÖ§³Ö¼°Ö±²¥Æ½Ì¨

ÄâÔ¼ÇëÒµÄÚȨÍþÔÓÖ¾¡¶¶¼»áÍýÏë¡·¡¶µØÀíѧ±¨¡·¡¶¹ú¼Ê¶¼»áÍýÏë¡·¡¶¹ã¶«Èý¾ÉˢС·±à¼­¼ÓÈë¾Û»á²¢¾ÙÐÐÐû´« ¡£

ÄâÔ¼ÇëлªÉç¡¢ÖйúÉç¿Æ±¨¡¢ÖйúÇàÄ걨¡¢Öйú¾­¼ÃÍø¡¢Öйú¾­¼Ãµ¼±¨¡¢Öйú¾­¼Ãʱ±¨¡¢Öйúı»®±¨¡¢¹ú¼Ò·¢¸ÄίÖкêÍø¡¢Öйú¶¼»áÍýÏëѧ»áÍøÕ¾¡¢Öйú¾­¼ÃÍø¡¢Öйú¶¼»á±¨¡¢·ï»ËÍø²Æ¾­¡¢·ï»ËÍø·¿²ú¡¢ÖÐԭʱ±¨¡¢ÖðÈÕ¾­¼ÃÐÂÎÅ¡¢Ö¤È¯Ê±±¨¡¢Ë¢ÐÂÄڲΡ¢¾­¼Ã²Î¿¼±¨¡¢ÄÏ·½ÈÕ±¨¡¢µÚÒ»²Æ¾­¡¢ÉîÛÚÉ̱¨¡¢ËѺü¶¼»á¡¢Ð¾©±¨¡¢ÐÚÓ¿ÐÂÎÅ¡¢±±¾©´óѧֱ²¥Æ½Ì¨¡¢ÐÂÀËÀÖ¾ÓÍø¡¢¹ú¼Ê¶¼»áÍýÏ빫ÖںŵȾÙÐÐÐû´«¡¢±¨µÀºÍÖ±²¥ ¡£¾Û»áÇéÐμ°Ð§¹ûÄâÔÚ¸÷Ö÷Àí·½¡¢Ð­°ì·½¡¢³Ð°ì·½ÍøÕ¾»ò¹«Öںš¢Ïà¹ØÃ½ÌåµÈÆ½Ì¨Â½ÐøÍÆËÍ ¡£


7.¾Û»áÁªÏµÈË

ФÓ 18925089903

Áζ 13264368682

547.jpg

548.png

549.jpg


Ñݽ²¼Î±ö¼ò½é

£¨Æ¾Ö¤ÐÕÃû±Ê»­ÅÅÐò£©


550.jpg

Chris Hamnett

Ó¢¹úÂ׶عúÍõѧԺ£¨King¡¯s College London£©µØÀíϵÈÙÐݽÌÊÚ £¬ÆäÑо¿ÁìÓòÖ÷Òª°üÀ¨È«Çò¶¼»á¡¢×¡·¿¡¢Éç»á¼«»¯ºÍÊ¿Éð»¯µÈ £¬ÖøÊöÆÕ±éÇÒÓÐÓ°ÏìÁ¦ ¡£Hamnett½ÌÊÚ2007ÄêÖÐѡΪӢ¹úÉç»á¿ÆÑ§ÔºÔºÊ¿£¨Fellow of the Academy of Social Sciences£© £¬2010ÄêÖÐѡΪӢ¹ú»Ê¼ÒÎÄÒÕѧ»á»áÊ¿£¨Fellow of the Royal Society of Arts£© £¬Í¬ÄêÈÙ»ñÓ¢¹ú»Ê¼ÒµØÀíѧ»á£¨RGS-IBG£©½ÒÏþµÄBack½±Õ ¡£


551.jpg

Delik Hudalah

Ó¡¶ÈÄáÎ÷ÑÇÍò¡ÊÖÒÕѧԺ(ITB)ÐÞ½¨¡¢ÍýÏëºÍÕþ²ßÉú³¤Ñ§Ôº(SAPPD)µÄ½ÌÊÚ ¡£DelikÊÇһλ¶¼»áÍýÏëʦºÍµØÀíѧ¼Ò £¬×¨×¢ÓÚÑÇÖÞгǡ¢³Ç½¼ºÍ´ó¶¼ÊеÄÉú³¤ ¡£ËûÓÈÆä¹Ø×¢Éç»á¾­¼ÃºÍ¿Õ¼äÖ®¼äÏ໥×÷ÓúͳåÍ» £¬ÒÔ¼°¶¼»á½çÏßµÄÔÙÉú²úºÍÍýÏëÀú³Ì ¡£


552.jpg

ÍõÕý

ÖØÇì´óѧÐÞ½¨³Ç¹æÑ§Ôº³ÇÏçÍýÏëϵÖ÷ÈΡ¢¸±½ÌÊÚ£»Öйú¶¼»áÍýÏëѧ»áɽµØÑ§ÊõίԱ»á¸±ÃØÊ鳤 £¬Öйú¶¼»áÍýÏëѧ»áÍýÏëʵÑéѧÊõίԱ»áίԱ£»ÖØÇìÊÐÍýÏëѧ»á¸±ÃØÊ鳤 £¬ÖØÇìÊÐÇøÏØÊ×ϯÍýÏëʦ ¡£Ö÷Òª´ÓÊÂÉú̬¶¼»áÉè¼Æ¡¢ÀúÊ·ÎÄ»¯±£»¤Óë¶¼»á¸üÐÂÑо¿ ¡£


553.jpg

Íõ½à¾§

ÏÖÈÎÖйúÈËÃñ´óѧ¹«¹²ÖÎÀíѧԺ¸±½ÌÊÚ £¬ÊÜÆ¸ÎªÖйúÈËÃñ´óѧ¡°ÓÅÒìѧÕß¡±Ö§³ÖÍýÏëÇàÄêB¸Ú ¡£±¾¿ÆºÍ˶ʿ½áÒµÓÚ±±¾©´óѧ £¬ÓÚÏã¸Û´óѧÐÞ½¨Ñ§Ôº»ñµÃ²©Ê¿Ñ§Î» £¬Ïã¸Û´óѧÀî¼Î³Ï½±»ñµÃÕß ¡£Ö÷ÒªÑо¿Æ«ÏòΪ³ÇÕò»¯¡¢Éú³ÝǨáã¡¢ÊÐÃñ»¯ºÍ¶¼»áÖÎÀí ¡£ÔÚº£ÄÚÍâ×ÅÃûÆÚ¿¯ÉϽÒÏþÂÛÎÄ40ÓàÆª £¬³öÊéÓ¢ÎÄ׍ָ1²¿ £¬Ö÷³Ö2Ïî¹ú¼Ò×Ô¿ÆÏîÄ¿ ¡£


554.jpg

µË¿°Ç¿

ÖÎÀíѧ²©Ê¿ £¬×¢²áÍýÏëʦ £¬¹ãÖÝÊÐÍýÏëºÍ×ÔÈ»×ÊÔ´¾Ö¸±¾Ö³¤ ¡£ºã¾Ã´ÓʺÍÑо¿¶¼»á¸üС¢³ÇÖдåˢС¢Ãû³Ç±£»¤¡¢ÍÁµØ×ÊÔ´±£»¤Ê¹Óà £¬ÁìÍÁ¿Õ¼äÍýÏëÌåÀý¡¢ÖÎÀí¼°ÊµÑéÊÂÇé £¬ÊǹãÖݶ¼»á¸üС¢Ãû³Ç±£»¤¡¢³ÇÖдåË¢ÐÂÕþ²ßµÄÖ÷ÒªÖÆ¶©ÕßÖ®Ò» ¡£½ÏÔçϵͳÑо¿´æÁ¿µØÇøÏêϸÍýÏëºÍµÍЧÓõØÔÙ¿ª·¢ÊÂÇé £¬Ìá³öÍýÏëÒª´Ó¡°ÊØÃÅÔ±£¢Ïò¡°ÒýÁìÕߣ«ÊØÃÅÕߣ¢×ª±ä £¬Òª´ÓÊÖÒÕͼÔòÏòÒÔЧ¹ûÀ¶Í¼Îª»ù´¡µÄ¡¢µþ¼ÓÍÁµØµÈ¹«¹²Õþ²ßµÄ¿Õ¼äÖÎÀíÐÍÍýÏëת±ä £¬Íƶ¯³ǫ̈³ÇÖдåË¢ÐÂÖÐÃæÏòÐÂÊÐÃñµÄס·¿¹©Ó¦Õþ²ß ¡£


555.jpg

ʯ½¨Òµ

¶«Ý¸Êгǽ¨ÍýÏëÉè¼ÆÔº¸üÐÂÑо¿ÖÐÐÄÈÏÕæÈË¡¢Ñз¢ËùËù³¤ £¬×¢²áÍýÏëʦ¡¢¸ß¼¶¹¤³Ìʦ ¡£2009ÄêÒÔÀ´¼ÓÈëÁ˶«Ý¸Êж¼»á¸üÐÂÕþ²ßÑо¿¼°Ö÷ÒªÍýÏëÌåÀýµÈÊÂÇé £¬ÈÏÕæÁ˶«Ý¸ÊÐÖÐÐijÇÇø³ÇÖдåµÄÆ¬ÇøÄ±»®¼°Í³³ïÊÂÇé £¬ÈÏÕæÁ˶«Ý¸ÊÐ60+6ÏÖ´ú»¯¹¤ÒµÔ°ÇøµÄ¿Õ¼äÍýÏë¼°½¨ÉèÔËÓªÍýÏëµÄÌåÀýÊÂÇé £¬¶Ô¶«Ý¸µÄ¶¼»á¸üС¢ÍýÏë¹Ü¿Ø¼°ÊµÑé»úÖÆµÈÁìÓòÓнÏÉîÈëµÄÑо¿ ¡£


556.jpg

Ò¶Ô£Ãñ

ÖйúÈËÃñ´óѧ¹«¹²ÖÎÀíѧԺ½ÌÊÚ £¬Ñ§ÊõίԱ»áÖ÷ÈÎ £¬Ê×¶¼Éú³¤ÓëÕ½ÂÔÑо¿ÔºÔ­Ö´ÐÐÔº³¤ ¡£Ö÷ÒªÑо¿ÁìÓòΪÖйúÐÂÐͳÇÕò»¯ÓëÊÐÃñ»¯¡¢³¬´ó¶¼»áÖÎÀí¡¢³ÇÖдå¸üÐÂÖÎÀíµÈ ¡£º£ÄÚÂÊÏÈÌá³ö¡°ÎÒ¹ú³¬´ó¶¼»áÈÝÄÉÐÔ³ÇÖдå¸üÐÂÀíÂÛ¡±¡¢¡°Ð¶þÔª½á¹¹ÀíÂÛ¿ò¼Ü¡±µÈ ¡£ÏȺó»ñ½ÌÓý²¿ 21 ÊÀ¼ÍÓÅÒìÈ˲ޱ¡¢±±¾©ÕÜѧÉç»á¿ÆÑ§ÓÅÒìЧ¹û½±¡¢±±¾©ÊÐÓÅÒìÎ÷ϯ½±¡¢±±¾©Êо«Æ·¿Î±¾½±µÈ ¡£


557.png

Ìï×ÆË¸

¹ã¶«Ê¡¾É³ÇÕò¾É³§·¿¾ÉÐæÂäË¢ÐÂЭ»áÃØÊ鳤 £¬ÖÎÀíѧ²©Ê¿£¨ÍÁµØ×ÊÔ´ÖÎÀíרҵ£© £¬ÀíÂÛ¾­¼Ãѧ²©Ê¿ºó £¬ÃÀ¹ú»á¼ûѧÕß £¬ÁìÍÁ¸ß¼¶¹¤³Ìʦ ¡£ÖÐÁìÍÁµØÑ§»áÍÁµØ¾­¼Ã·Ö»áίԱ¡¢Öйú¶¼»áÍýÏëѧ»á³ÇÏçÍýÏëʵÑéѧÊõίԱ»áίԱ¡¢¹ã¶«Ê¡¶¼»áÁ¢ÒìÑо¿»á¸±»á³¤¡¢¹ã¶«Ê¡Ô«Ï罨ÉèÊÂÇéר¼Ò×ÉѯίԱ»áίԱ¡¢¹ã¶«Ê¡ÍÁµØÕûÀí¸´¿Ñ¿ª·¢¡¢½ÚÔ¼¼¯Ô¼¡¢¿Õ¼äÍýÏëµÈר¼Ò¿âר¼Ò ¡£


557.jpg

ÌïÀò

Ç廪´óѧÐÞ½¨Ñ§Ôº¶¼»áÍýÏëϵ½ÌÊÚ¡¢²©µ¼¡¢¸±ÏµÖ÷ÈÎ £¬ÍÁµØÊ¹ÓÃÓëס·¿Õþ²ßÑо¿ÖÐÐÄÖ÷ÈÎ ¡£×ÔÈ»×ÊÔ´²¿ÖÇ»ÛÈ˾ÓÇéÐÎÓë¿Õ¼äÍýÏëÖÎÀíÁ¢ÒìÖÐÐÄÖ÷ÈÎ £¬¼æÈÎÐÛ°²ÐÂÇøÍýÏëר¼ÒÆÀÒé×éר¼Ò¡¢Öйú¶¼»á¿ÆÑ§Ñо¿»áÐÂÐͳÇÕò»¯Óë³ÇÏçÍýÏëרҵѧÊõίԱ»á³£Îñ¸±Ö÷ÈÎίԱ¡¢Öйú¶¼»áÍýÏëѧ»á³ÇÏçÍýÏëʵÑéίԱ»á¸±Ö÷ÈÎίԱ¡¢ÖÐÁìÍÁµØÑ§»áÍÁµØ¾­¼Ã·Ö»á¸±Ö÷ÈÎίԱ¡¢ÖйúÇøÓò¿ÆÑ§Ð­»áÀíÊ¡¢ÌìÏ»ªÈ˲»¶¯²úѧ»áÀíʵÈ ¡£


558.png

ÙÚµÂ

±±¾©´óѧÉîÛÚÑо¿ÉúÔº¶¼»áÍýÏëÓëÉè¼ÆÑ§ÔºÑо¿Ô±¡¢²©Ê¿Éúµ¼Ê¦ £¬ÉîÛÚÊÐÈËÎÄÉç¿ÆÖØµãÑо¿»ùµØ¡ª¡ª³¬´ó¶¼»á¿Õ¼äÖÎÀíÕþ²ßÄ£ÄâÉç»áʵÑéÖÐÐÄÖ÷ÈÎ ¡£¼æÈÎÖйú¶¼»áÍýÏëѧ»áÁ÷Óò¿Õ¼äÍýÏë·Ö»áίԱ¡¢ÍýÏëʵÑé·Ö»áÇàÄêίԱ £¬Öлª½¨ÉèÖÎÀíÑо¿»áÀíÊ £¬ÌìÏ»ªÈ˲»¶¯²úѧ»áÀíÊ £¬ÖйúÐÐÕþÇø»®ÓëÇøÓòÉú³¤Ôö½ø»áÐÐÕþÇø»®ÓëÇøÓòÖÎÀíרҵίԱ»áίԱ £¬ÉîÛÚÊÐÈË´ó³£Î¯»á¾­¼ÃÊÂÇéίԱ»áίԱ ¡£


559.jpg

ÀîÖ¾¸Õ

Î人´óѧ¶¼»áÉè¼ÆÑ§ÔºÔº³¤¡¢½ÌÊÚ¡¢²©µ¼ £¬ÖйúµØÀíѧ»á¶¼»áµØÀíרҵίԱ»á¸±Ö÷ÈÎ £¬Öйú¶¼»áÍýÏëѧ»á³£ÎñÀíÊ £¬×¡·¿ºÍ³ÇÏ罨É貿¿ÆÑ§ÊÖÒÕίԱ»áÉçÇø½¨ÉèרҵίԱ»áίԱ ¡£Ö÷ÒªÑо¿Öйú¶¼»á¿Õ¼äתÐÍÓëÍýÏë £¬½üÆÚ¹Ø×¢¶¼»áµä·¶Éç»á¿Õ¼äÈç³ÇÖдå £¬Íâ¹úÈ˾۾ÓÇø¡¢°ü¹Ü·¿ÉçÇø¡¢ÀϾÉÐ¡Çø¼°¶¼»á¸üС¢ÍýÏëºÍÖÎÀíµÈ £¬Í¨¹ýʵ֤չÏÖÎÒ¹ú¶¼»á¿Õ¼äÑÝ»¯µÄÌØÕ÷¡¢»úÖÆ¼°Ð§Ó¦ ¡£


560.jpg

ºÎ´äȺ

¶«Ý¸AG¹«Ë¾¼¯ÍÅ×ܲá¢Ó¢¹ú»Ê¼ÒÌØÐíÕÉÁ¿Ê¦£¨RICS£©¡¢¹ú¼Ê²»¶¯²ú×Éѯʦ£¨IRWA£©¡¢¹ú¼Ò×¢²áÍÁµØ¹À¼Ûʦ¡¢×¢²áÍÁµØ¹ÒºÅÊðÀíÈË¡¢¹ã¶«Ê¡Èý¾ÉË¢ÐÂЭ»á¸±»á³¤¡¢¹ã¶«Ê¡Èý¾ÉË¢ÐÂЭ»áǰÆÚÊÂÇéרί»áÖ÷ÈÎίԱ ¡£Ç£Í·×éÖ¯Íê³ÉÁË¡¶¹ã¶«Ê¡¡°Èý¾É¡±Ë¢ÐÂÏîÏÖÔÚÆÚÊÂÇé²Ù×÷ģʽÑо¿±¨¸æ¡·¡¶Ã·ÖÝÊдóÆÒÏØ¡°Èý¾É¡±Ë¢ÐÂÏîÄ¿²ðǨÅâ³¥±ê×¼¡·ºÍ¡¶Ã·ÖÝÊдóÆÒÏØ¡°Èý¾É¡±Ë¢ÐÂÏîÄ¿ÏàÖúÆóÒµ×¼ÈëÌõ¼þ¡·µÈ¿ÎÌâ £¬¼ÓÈëÁË¡¶¶«Ý¸Êж¼»á¸üÐÂǰÆÚ·þÎñÉ̲Ù×÷Ö¸Òý¡·¡¶¶«Ý¸Êж¼»á¸üвðǨÅâ³¥Ö¸Òý¡·µÈ¿ÎÌâÑо¿ ¡£


561.png

ÍôÃ÷·å

»ª¶«Ê¦·¶´óѧµØÀí¿ÆÑ§Ñ§ÔººÍÖйúÏÖ´ú¶¼»áÑо¿ÖÐÐĽÌÊÚ £¬²©Ê¿Éúµ¼Ê¦ ¡£Ö÷Òª´ÓÊ»¥ÁªÍøÓëÇøÓòÉú³¤¡¢¶¼»á¿Õ¼äÊý×Ö»¯×ªÐÍ¡¢³ÇÖдåË¢ÐÂÓëÍâÀ´Éú³Ýס·¿µÈÑо¿Æ«Ïò £¬Ö÷³Ö¹ú¼ÒÉç¿Æ»ù½ðÖØµãÏîÄ¿¡¢¹ú¼Ò×Ô¿Æ»ù½ðÏîÄ¿¡¢½ÌÓý²¿ÖصãÑо¿»ùµØÖØ´óÏîÄ¿¡¢ÉϺ£ÊнÌίÈËÎÄÉç¿ÆÖØ´óÏîÄ¿µÈ £¬ÒѳöÊé¡¶»¥ÁªÍø+³¤Èý½Ç¡·¡¶È«Çò¶¼»á¿Õ¼ä×éÖ¯¡·µÈ5²¿×¨ÖøºÍ°ÙÓàÆªÑ§ÊõÂÛÎÄ £¬²¢¶à´Î»ñ½ÌÓý²¿ºÍÉϺ£ÊÐÓÅÒìЧ¹û½± ¡£


562.jpg

ËιãÖÇ

»ªÈóÖõض¼»á¸üÐÂÊÂÒµ²¿¶«Ý¸ÇøÓò¸±×Ü˾Àí ¡£¶«Ý¸ÄϳÇË®½§Í·¾É´åÕ÷²ðÏîÄ¿ÈÏÕæÈË¡¢¶«Ý¸¶«³Ç»ðÁ¶Ê÷ÉçÇø¶¼»á¸üÐÂÏîÄ¿ÈÏÕæÈË¡¢¶«Ý¸ÄϳǺàÃÀÉçÇø¶¼»á¸üÐÂÏîÄ¿ÈÏÕæÈË ¡£


563.jpg

³ÂÖ¾Ãô

¹ãÖÝÊж¼»áÍýÏ뿱̽Éè¼ÆÑо¿Ôº×ÜÍýÏëʦ £¬¼æÈÎÐÛÑ­·ÖÔºÔº³¤ ¡£½ÌÊÚ¼¶¸ß¼¶ÍýÏëʦ £¬×¡·¿ºÍ³ÇÏ罨É貿¿ÆÑ§ÊÖÒÕÍýÏëÏîÄ¿¿âר¼Ò £¬ÐÛ°²ÐÂÇøÍýÏ뽨ÉèÑо¿»á¸±»á³¤¡¢Öйú¿±Ì½Éè¼ÆÐ­»áÀíÊ¡¢ÖйúÍýÏëѧ»á¶¼»áÉè¼ÆÑ§Î¯»áίԱ¡¢ÖÐÒÔÍýÏëÁ¢ÒìÖÐÐÄÀíÊ ¡£Ö÷Òª´ÓÊÂÖÖÖÖÐͶ¼»áÉè¼Æ¡¢¶¼»á¸üС¢ÏêϸÍýÏëµÈÍýÏëʵ¼ù £¬»ñµÃ¹ú¼Ò¼¶¡¢Ê¡¼¶¡¢Êм¶ÓÅÒì³ÇÏçÍýÏëÉè¼Æ½±Ïî40ÓàÏî, ³öÊé׍ָ3±¾ ¡£


564.jpg

ÕÔì¿

ËÄ´¨´óѧÐÞ½¨ÓëÇéÐÎѧԺÐÞ½¨ÏµÖ÷ÈÎ £¬½ÌÊÚ £¬²©Ê¿Éúµ¼Ê¦ £¬×¢²á³ÇÏçÍýÏëʦ ¡£Öйú¶¼»áÍýÏëѧ»áÀíÊ £¬Öйú¶¼»áÍýÏëѧ»á¶¼»á¸üзֻáίԱ £¬É½µØ³ÇÏçÍýÏë·Ö»áίԱ £¬ËÄ´¨Ê¡ÐÞ½¨Ê¦Ñ§»á¶¼»áÉè¼ÆÓë¸üÐÂרί»áÖ÷ÈÎίԱ £¬³É¶¼»áÁìÍÁ¿Õ¼äÍýÏëºÍ×ÔÈ»×ÊԴЭ»á¸±Àíʳ¤ £¬Ö÷³Ö¹ú¼Ò¼¶¿ÆÑпÎÌâ3Ïî £¬Ö÷³ÖÏîÄ¿Ôø»ñÌìÏ»òÊ¡¼¶ÓÅÒì³ÇÏçÍýÏëÉè¼Æ½±¡¢È«Çò¼Æ»®Õ÷¼¯µÚÒ»Ãû¶àÏî ¡£


565.jpg

ÄßÅô·É

ÖйúÉç»á¿ÆÑ§Ôº¶¼»áÓ뾺ÕùÁ¦Ñо¿ÖÐÐÄÖ÷ÈÎ £¬ÖйúÉç»á¿ÆÑ§Ôº²Æ¾­Õ½ÂÔÑо¿ÔºÔº³¤ÖúÀí £¬Ñо¿Ô± £¬²©Ê¿Éúµ¼Ê¦ ¡£Ö÷ÒªÖÂÁ¦ÓÚ¶¼»á¾­¼Ãѧ¡¢·¿µØ²ú¾­¼Ãѧ¡¢¾ºÕùÁ¦¾­¼ÃѧµÈÑо¿ ¡£Öйú¶¼»á¾­¼Ãѧ»á¸±»á³¤ £¬Öйú¶¼»á°ÙÈËÂÛÌ³ÃØÊ鳤 ¡£ÖйúÉç¿ÆÔº-ÍŽá¹úÈ˾ÓÊðÍŽá¿ÎÌâ×é×鳤¡¢Ê×ϯ¶¼»á¾­¼Ãѧ¼Ò£¨2016-2022£© ¡£Ïã¸ÛÖÐÎÄ´óѧÉùÓþÑо¿Ô±¡¢»ªÖпƼ¼´óѧ¡¢ÄÏ¿ª´óѧµÈ¼æÖ°½ÌÊÚ £¬¹úÎñÔºÌØÊâ½òÌùר¼Ò £¬ÎļÙÃû¼Òôß¡°ËĸöÒ»Åú¡±È˲Š£¬¶à¸öÊ¡ÊеÄÕþ¸®ÕÕÁϺÍÖÇ¿âר¼Ò ¡£


566.jpg

Óκè

ÏÖÈα±¾©Êж¼»áÍýÏëÉè¼ÆÑо¿Ôº¶¼»á¸üÐÂÍýÏëËùÖ÷È餳Ìʦ¡¢¸ß¼¶¹¤³Ìʦ £¬Öйú¶¼»áÍýÏëѧ»áס·¿×¡Çø×¨Î¯»áÇàÄêίԱ ¡£±±¾©´óѧ¶¼»áÓëÇøÓòÍýÏë˶ʿ £¬ºÉÀ¼Twente´óѧ¶¼»áÍýÏëÓëÖÎÀí˶ʿ ¡£Ö÷ÒªÑо¿Æ«ÏòΪÁìÍÁ¿Õ¼äÍýÏë¡¢¶¼»á¸üС¢×¡·¿ÍýÏë¡¢¹ú¼Ê¶¼»áÍýÏëµÈ ¡£¼ÓÈë¡¶±±¾©Êж¼»á¸üÐÂÌõÀý¡·Æð²ÝÓëÖØµãÁ¢·¨ÎÊÌâÑо¿ÊÂÇé £¬×÷ΪÖ÷ÒªÉè¼ÆÈËÌåÀý±±¾©¶¼»á×ÜÌåÍýÏë¡¢Ê×¶¼¹¦Ð§½¹µãÇø¿ØÖÆÐÔÏêϸÍýÏë¡¢±±¾©ÊÐס·¿×¨ÏîÍýÏë¡¢±±¾©Êж¼»á¸üÐÂרÏîÍýÏë¡¢±±¾©Êж¼»á¸üÐÂÐж¯ÍýÏ뼰ʵÑ鼯»®Ñо¿µÈÖØ´óÏîÄ¿£»¼ÓÈë±àдÖйú¶¼»áÍýÏëѧ»á¡¢×¡·¿Óë³ÇÏ罨É貿¶à²¿ÐÂÐͳÇÕò»¯¡¢¶¼»á¸üеÈÁìÓòѧÊõ׍ָ £¬ÔÚÖйú¶¼»áÍýÏëÄê»á¡¢¶¼»áÍýÏëÓëµØÀíѧÁìÓò½¹µãÆÚ¿¯½ÒÏþ¶àƪѧÊõÂÛÎÄ ¡£


±¾ÎÄÄÚÈÝ×ªÔØ×Ô¡°ÖйúÈËÃñ´óѧ¹«¹²ÖÎÀíѧԺ¡±

·ÖÏíµ½£º
ÍøÕ¾µØÍ¼